CELL重磅发布 | 黄海所科学家与国际顶尖团队合作揭秘褐藻适应性进化特征
11月20日,国际权威期刊《细胞》(CELL)发表题为“Evolutionary genomics of the emergence of brown algae as key components of coastal ecosystems”的研究长文(article),首次公布了全球60种代表性褐藻的基因组数据,解析了褐藻的重要性状与生态多样性的演化历程,揭示褐藻对潮间带极端环境的适应机制。中国水产科学研究院黄海水产研究所叶乃好研究员为文章共同通讯作者之一,范晓副研究员参与该项研究。

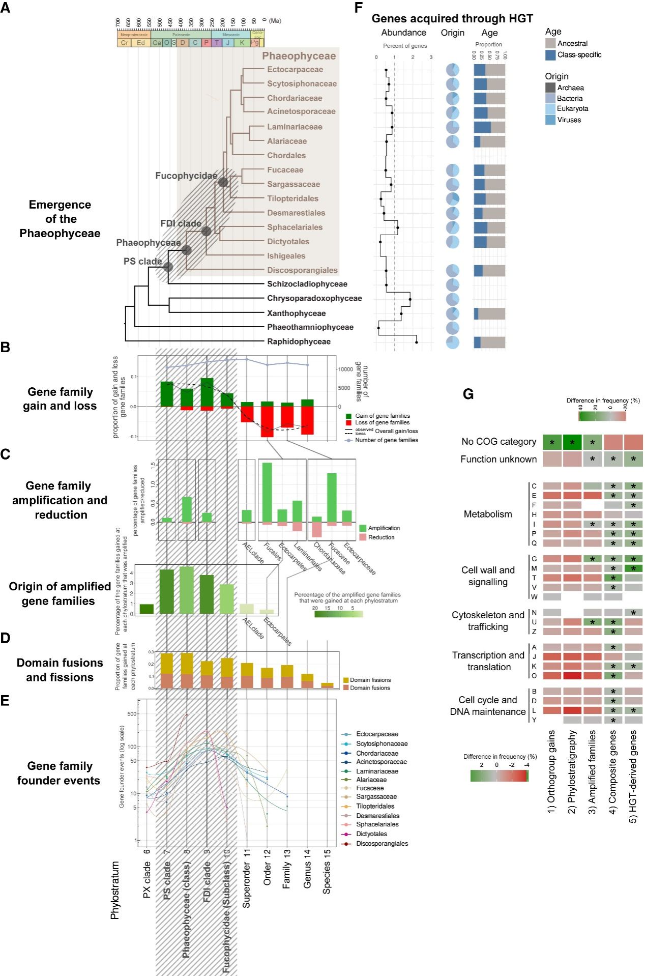
褐藻是沿海生态系统重要的初级生产者,在全球碳循环和生态系统平衡中发挥着不可或缺的作用,也是世界重要的经济物种。迄今为止,获得基因组解析的褐藻物种不足10个。有限的遗传信息严重制约了褐藻基础理论研究的深入与产业应用的推进。在这一背景下,国际研究计划Phaeoexplorer应运而生。该计划主要由法国国家基因组计划(France Genomique)发起资助,法国Roscoff研究所的J. Mark Cock博士牵头,联合12个国家的100多位学者共同探究褐藻复杂生命特征的演化历程。

研究团队构建了涵盖褐藻门(Phaeophyceae)主要类群的基因组数据库,有效填补了多种褐藻基因组数据空白。通过对基因组数据的深入解析,研究团队发现新直系同源基因家族的获得、蛋白质结构域重排、水平基因转移事件,以及一系列与生存和适应密切相关的代谢途径的演化共同驱动了褐藻谱系的发生与分化,揭示了褐藻中海藻酸、卤素和多酚等代谢途径对褐藻适应性特征的塑造作用,阐释了褐藻基因组多样性与生活周期策略和配子鞭毛结构等诸多表型特征多样性分化之间的紧密联系。此外,研究发现广泛存在的病毒基因组插入事件丰富了褐藻的遗传多样性,是其适应性进化的驱动力之一。

黄海所叶乃好研究员团队负责Phaeoexplorer计划的水平基因转移事件分析工作。近年来,团队创建了水平基因转移分析平台(HGTstart),解析了千例物种的水平基因转移事件。相关研究获得了海水养殖生物育种与可持续产出全国重点实验室、泰山学者计划和国家产业技术体系项目的联合资助。
全文链接:https://doi.org/10.1016/j.cell.2024.10.049
